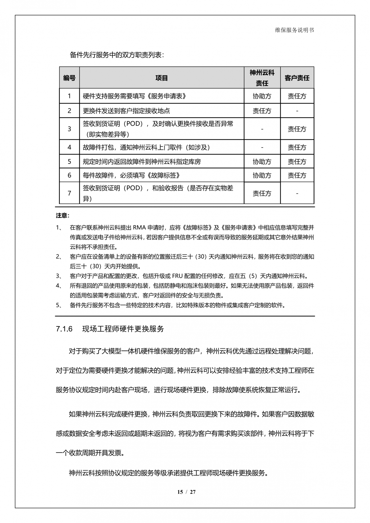
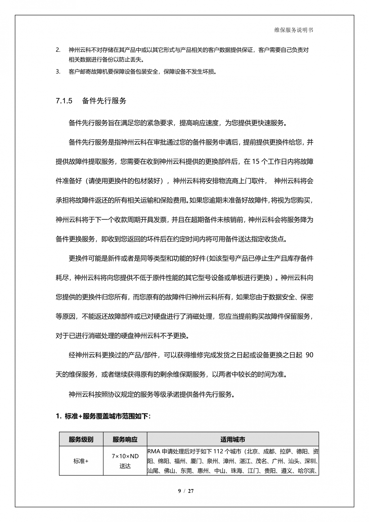
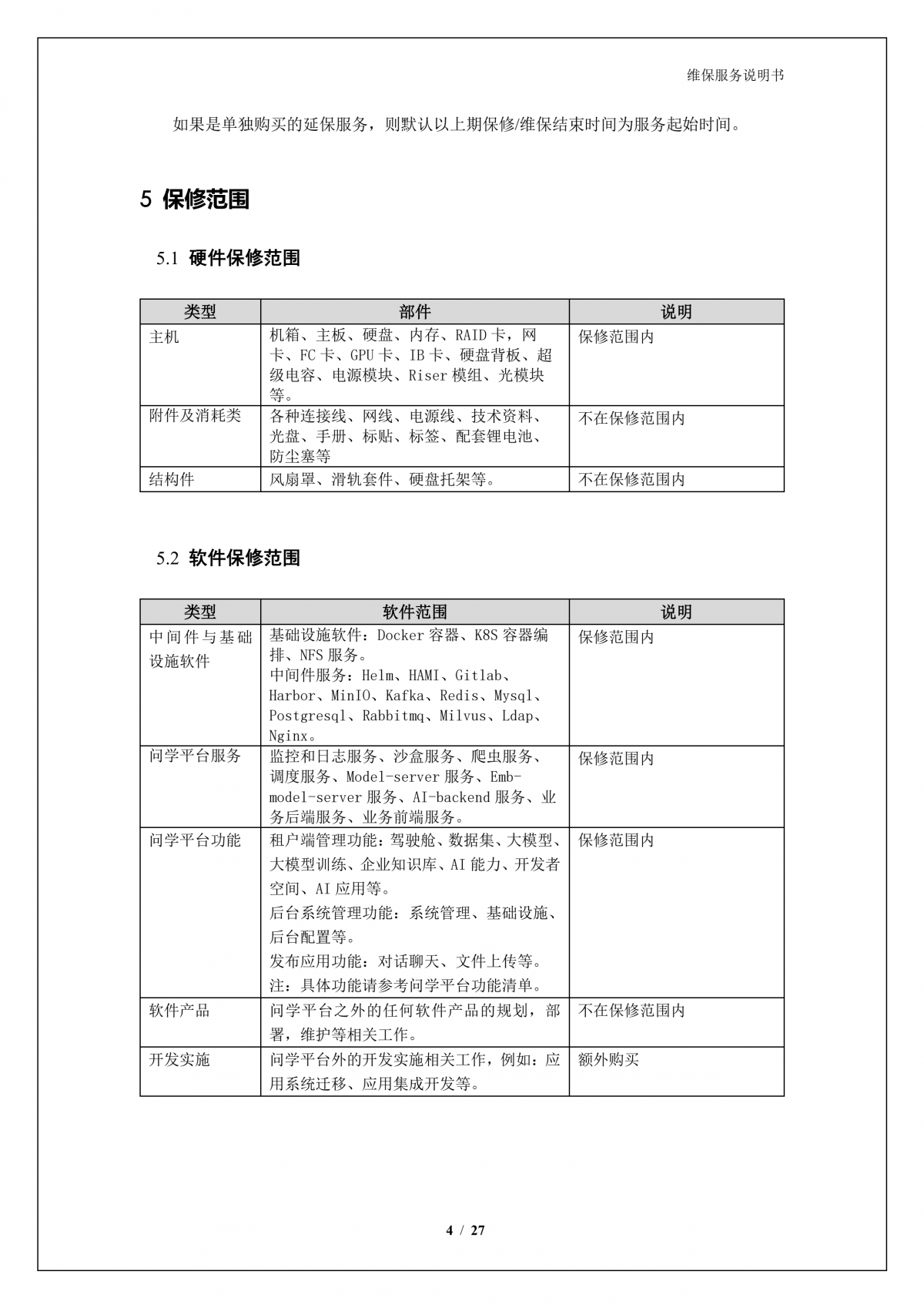
当前位置 > 首页 > 服务 > 计算产品服务 > 神州鲲泰A924 DS大模型一体机硬件维保服务说明书_V1.1

神州鲲泰A924 DS大模型一体机硬件维保服务说明书_V1.1

发布时间:2025-06-18

400-810-9119
7×24 小时全天候专业支持,覆盖计算产品问题受理、售后故障排查等全场景需求,极速响应并高效解决问题,为您的业务稳定运行提供坚实保障。
专业解答计算产品售后技术问题与产品资料传递,支持维保、巡检等服务信息精准查询,高效响应您的需求。
官方微信
  • 神州鲲泰

微信搜索【神州鲲泰】公众号,点击对话窗口发送信息,和我们进行沟通,解决您随时想到的任何咨询。